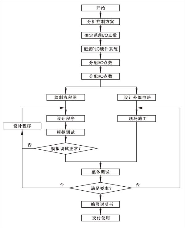
1、系統控制設計與可編程序邏輯控制器(PLC)選型
a.結合業主方工藝要求分析所需要控制的設備或系統,弄明白控制所需要達到的最終目的和效果。PLC最主要的目的是控制外部系統,這個系統可能是單臺設備、機群或整個生產過程。
b.列表統計所要控制的設備或系統的輸入和輸出點數,這一過程實際是在進行PLC I/O點數統計。
c.與業主方溝通PLC品牌.若無品牌制定,設計人員可自行根據現場需要選用經濟實用的PLC。
d.根據I/O點數數量、所要控制的設備或系統的復雜程度和分析內存容量是否夠,進行PLC品牌和型號確認。
2、可編程序邏輯控制器I/O賦值(分配PLC輸入輸出)
a.將你所要控制的設備或系統的輸入信號進行賦值,與PLC的輸入編號相對應。(列表)
b.將你所要控制的設備或系統的輸出信號進行賦值,與PLC的輸出編號相對應。(列表)
3、設計控制原理圖
a.用CAD或其他軟件設計出較完整的控制草圖。
b.編寫PLC控制程序。
c.達到控制目的的控制程序進行盡可能的簡化。
4、控制程序寫入可編程程序控制器
a.給PLC上電,用編程電纜將電腦和PLC連接。
b.將編寫好的控制程序寫入可編程程序控制器。
5、編輯調試控制程序
a.程序查錯(邏輯及語法檢查)。
b.在局部插入END,分段調試程序。
c.控制程序調整后重新寫入PLC。
d.整體運行調試。
6、監視運行情況
在監視方式下運行控制程序,同時監視所編寫的控制程序的每個動作,如動作不正確返回第五步驟,如動作正常繼續下一步驟。
7、備份控制程序
完成控制程序編程后應及時對程序備份,以防止電腦故障導致你的心血付之東流。
8、運行程序
程序運行正常、控制方案無變化之后就可以進行PLC接線了。
