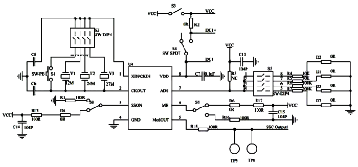
下面主要展示的是展頻IC主時鐘模式這一部分,先給各位讀者上個調制展頻IC主時鐘模式的原理圖和實物圖。

圖1 展頻IC主時鐘模式原理圖

圖2 展頻IC展示板實物圖
P1、P2接外部無源晶振,可接的無源晶振范圍為12MHz-55MHz,可以看到原理圖中預留了4個可焊接無源晶振的焊盤,S2四位撥碼開關分別對應S1(實質為DIP晶振插座)、Y1-12M、Y2-24M、Y3-27M,實物圖中S1只焊接了一個24M無源晶振,以下實測均以這個24M晶振的時鐘信號輸入為基礎。
P3通過一個S8自鎖開關進行上拉和下拉操作,默認為上拉狀態。上拉狀態時,展頻IC的P5輸出展頻過后的24M時鐘信號,如圖3。下拉狀態時,P5仍然有輸出時鐘信號,只是不展頻,如圖4。通過上下拉操作,可以在頻譜上更直觀了解到展頻IC的展頻和不展頻的效果對比。P3這一功能可以設計到電路板上,根據需求,通過MCU或者其他控制電路控制其功能的開關。

圖3 上拉狀態24M時鐘信號

圖4 下拉狀態24M時鐘信號
展頻芯片還有一大優勢:時鐘信號的N次諧波,得到的展頻寬度便是基波的N倍,所以對抑制高次諧波的EMI效果更加明顯。圖5是24M時鐘信號10倍頻的展頻(紫色信號線)與不展頻(黃色信號線)的對比圖.

圖5 展頻IC24M時鐘信號10倍頻的展頻與不展頻的對比圖
展頻芯片的展頻的寬度越大,抑制EMI的效果就越明顯,寬度可以根據不同的要求不同的系統進行匹配調制。P7(ADS)為展頻寬度調制腳,通過接不同的電阻阻值進行調制,阻值越大,展頻的寬度就越小。S5四位撥碼開關,有四擋可調,檔位從高往低。
撥動S5撥碼開關1(R4-10K),頻譜儀上的時鐘信號如圖6:

圖6 頻譜圖1
撥動S5撥碼開關2(R5-30K),頻譜儀上的時鐘信號如圖7:

圖7 展頻IC的頻譜圖2
撥動S5撥碼開關4(R7-200K),頻譜儀上的時鐘信號如圖8:

圖7 展頻IC的頻譜圖3
P6(調節展頻調制率)也是通過一個S9自鎖開關進行上拉和下拉操作,默認上拉狀態。在頻譜上可以觀察到調制率快慢的對比,上拉狀態(調制率慢)的頻譜如圖8,下拉狀態(調制率快)的頻譜如圖9。這一功能的設置是為了滿足不同的系統要求,從而有不同的抑制EMI的效果。

圖8 展頻IC上拉狀態的頻譜

圖9 展頻IC下拉狀態的頻譜
至此,昌暉制作的展頻IC展示板有關主時鐘模式的主要展頻功能,已經展示完畢。后續功能,敬請下回展示。
